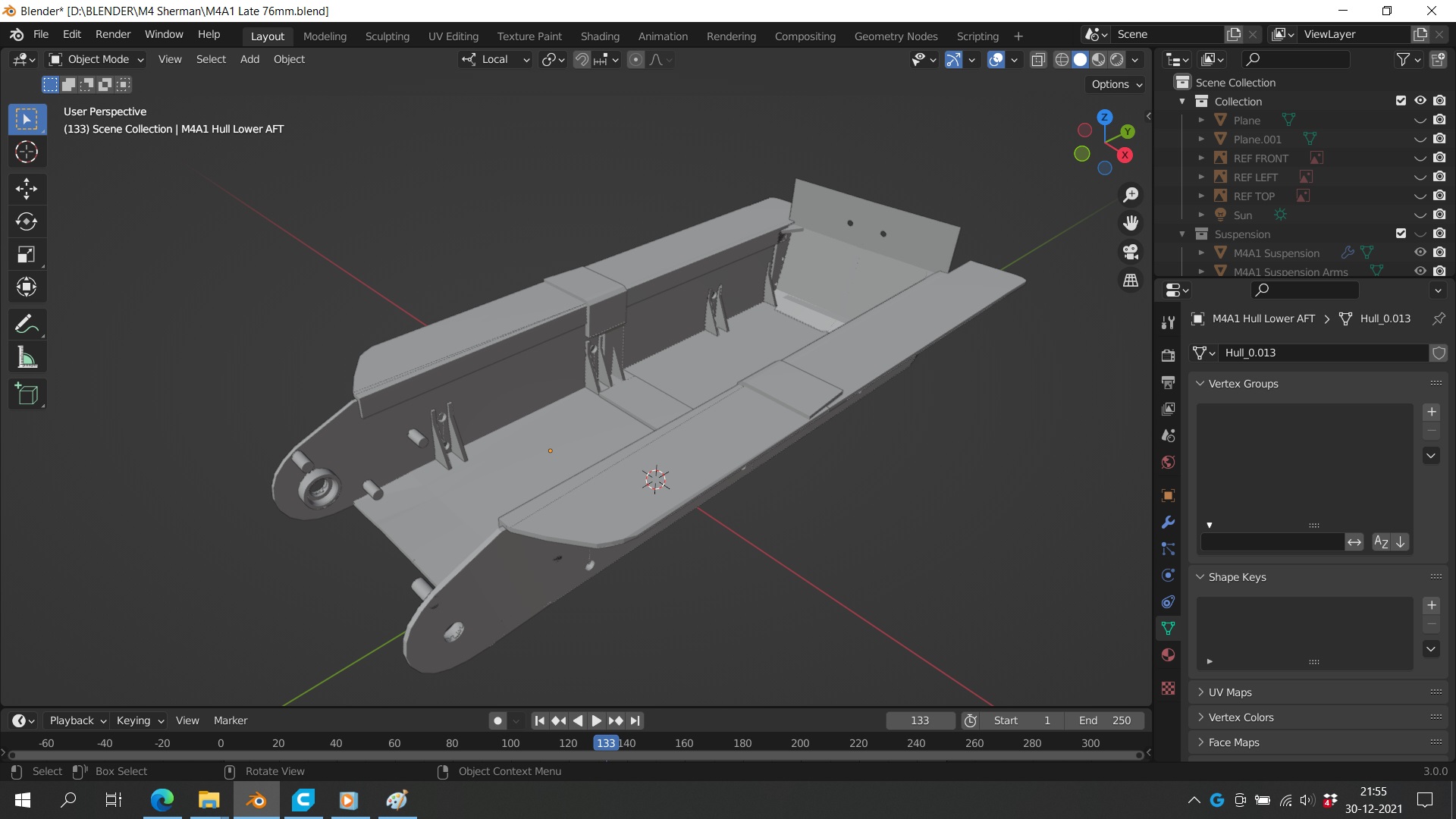
So the bottom hull is now finished (I think) for the first prototype.
The first half (front) has been printed yesterday but I haven't picked it up yet! Apparently it feels nice and sturdy, so we'll see..
If the front half really is decent enough, I'll let him print the rear half as well so I can finally start building the chassis of the tank.
Also spent quite some time on cleaning up and smoothing out the top hull to make it look like real one. At first it had to little vertices, which resulted in too many lines, which you can see after printing. This will need too much sanding and cleaning up in my opinion, so now it looks as I want it to. Also spent some time on the detailing. The model you can see here is without any smoothing modifiers so it should come out well once printed.
I'm still enjoying this project very much, even though I can't even guess how much hours I've spent so far. But it's a hobby, so why not
Also wondering why there are so few postings in my topic. Are people following this? Just wondering
